为保护理财投资者的合法权益,坚守与投资者相伴同行、共同成长、相互陪伴的服务理念,中国银行业协会理财业务专业委员会首次发布《理财业务投资者同行陪伴基地案例选编》。课题以中央金融工作方针为指导,旨在通过鼓励各机构建设理财业务投资者同行陪伴基地的方式,在全社会树立良好的投资文化,培育投资者正确的投资理念,向投资者传递有温度的同行陪伴服务。
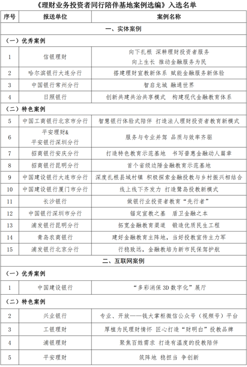
该课题得到了会员单位的大力支持,共有60家机构参评,报送案例122篇,其中,65篇案例进入正式评审环节。来自国家金融监督管理总局上海监管局、商业银行和理财公司的12位业内专家参与了评审工作。课题组通过“建”“运”“文”“用”“宣”“效”等多个视角对参评案例进行了评估。最终,20篇案例成功入选,其中,优秀案例5篇,特色案例15篇。20篇案例中,实体案例15篇,互联网案例5篇,共涉及15家金融机构。


中国银行业协会张亮副秘书长出席北京场评审会并讲话(上) 北京场评审会组长中邮理财王庆华副总经理发言(中) 上海场评审会组长信银理财党委副书记、拟任总裁董文赜致辞(下)

中国银行业协会协调服务三部主任侯哲主持评审会(上) 北京场评审会现场(中)上海场评审会现场(下)

部分基地实地交流活动


纪检举报受理须知





