欢迎访问中国银行业协会!

您当前的位置: 首页 > 研究报告 > 专题研究 > 相关形势研究

建行:《中国商业银行发展报告(2009)》(一)

编辑: 发布时间:2009-11-26 作者: 来源: 浏览:3771次 字号: [ 大 ] [ 中 ] [ 小 ]

    [编者按]《中国商业银行发展报告(2009)》是中国建设银行研究部专题组对中国商业银行经营发展状况进行持续跟踪、深入分析完成的研究成果,已由中国金融出版社正式出版发行。报告立足于2008年中国商业银行的改革发展实践,通过详尽的数据分析和大量的案例比较,总结了在全球金融和经济危机的背景下,中国商业银行的发展趋势及新特点。报告共分十四章,经作者同意,从今天起,我们将选登其中的两章。

    中国商业银行发展新趋势

    2008年,全球经济包括中国都因金融危机而受到严峻挑战。中国商业银行在坚持原有基本发展思路的基础上进行理性调整,稳中求进,取得积极成就,展露出一些新趋势。

    一、 战略转型向纵深发展

    面对"金融脱媒化"和"金融全球化"的时代特征,战略转型是中国商业银行为自身长远发展而进行的业务模式调整与变革。2008年,中国大型商业银行在此前引进战略投资者、股改上市基础上,战略转型继续向纵深发展。同时,一批原地方性商业银行随着重组上市和跨区域发展,也开始结合自身市场定位提出了战略转型要求,如北京银行、上海银行、南京银行等。战略转型已不仅仅是某几家大型商业银行的战略发展趋势,而是中国银行业整体的发展趋势。

    从业务维度来看,中国商业银行不断加快从以公司业务为绝对主导向零售业务倾斜。2008年,中国商业银行个人资产业务中的房贷继续平稳增长,汽车贷款发展非常迅速,个人贷款余额已占到全部贷款的21%左右。14家上市商业银行 的个人中间业务中的理财、银行卡、结算、代理等业务增长速度均在20%以上,尤其是信用卡交易金额连续几年增长超过100%,14家上市商业银行信用卡累计发卡量接近1.4亿张。财富管理和私人银行业务2007年开始在中国商业银行展开,2008年多家银行已进入这一新兴领域,如工商银行、中国银行、建设银行、交通银行、招商银行、中信银行、民生银行等(见表2-1)。随着我国个人财富的增长,对个人金融服务的需求日益强烈和多样,更多的商业银行加快了向个人零售业务转型。

图1.JPG

    数据来源:各家银行年报。

    图1 四大上市商业银行零售业务收入占总营业收入比重情况

图二.JPG

    数据来源:各家银行年报。数值为14家上市商业银行合计。

    图2 14家上市商业银行个人贷款合计及占贷款比重状况

    注:14家上市商业银行中10家在年报中披露了信用卡累计发卡量,其他未披露。

图三.JPG

    数据来源:各家银行年报。

    图3 截至2008年底中国部分商业银行信用卡累计发卡量

    表1 中国部分商业银行理财产品2008年发售情况

表一.JPG

    注:14家上市商业银行中10家在年报中披露了理财产品发售数据,其他未披露。因理财产品发售数据存在口径差异,仅供参考。

    数据来源:各家银行年报。

    从客户转型来看,中小企业金融服务继续得到重视,个人业务不断提高中高端客户比重。在公司客户结构调整上,近些年中国商业银行根据资本约束的要求,不断有选择地退出高风险行业,如"两高一剩"行业,不断加大对符合国家产业政策的有竞争力大中型客户投入。同时,面对国内飞速增长的中小企业金融服务需求,国内多家商业银行也大力拓展该业务领域,加大政策倾斜和产品创新力度、积极探索专业化运营模式。在个人客户结构调整方面,利用数据库系统来细分客户并提供相应的金融服务,客户分层管理、分层营销、差异服务正在成为国内银行业的普遍做法。

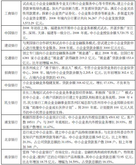
    表2 中国部分商业银行2008年对中小企业客户服务情况

表二.JPG

    数据来源:根据各家银行年报及相关新闻报道整理。

    从收入维度来看,不断提高非利差收入占营业收入比重,中间业务收入来源日益多样化。在对公司中间业务方面,2008年各家银行大力促进现金管理、对公理财产品销售、短期融资券代理承销、资产托管、企业年金、财务顾问等新型业务的发展。同时,国内国际结算、承兑、担保承诺等传统业务的收入也不断增长。在对私中间业务方面,银行卡、受托理财、代理保险、代理缴费、第三方支付、贵金属交易等产品的快速发展,保证了非利息收入来源的多元化和总量的持续增长。

图四.JPG

    数据来源:各家银行年报。

    图4 四大上市商业银行手续费及佣金净收入占营业收入比重情况

    二、综合化经营审慎向前推进

    2008年国际金融危机,再次引发人们对综合化经营的质疑。客观来看,商业银行从事投资银行业务并不是金融危机产生的根本原因,且从另一方面来讲,市场竞争依然迫使商业银行不得不拓展生存空间,投资银行业务仍是重要选择。但加强对综合经营特别是对投资银行业务监管,重新限定商业银行所能从事的证券业务范围,改善和加强隔离机制,进一步增加商业银行和投资银行所从事业务的透明度等等,是国际金融业着力改善和加强的。

    2008年中国商业银行继续通过多种方式积极探索综合经营模式。在境内仍实行"分业模式",国内商业银行主要是通过与证券、保险、信托、基金、租赁等公司相互开展多方面合作,或通过内部成立投资银行部、参股、控股或独资设立金融租赁公司、基金管理公司、保险公司等,积极探索综合经营。

    2008年,工商银行、中国银行、建设银行三家上市银行投资银行业务收入162.68亿元,较上年增加50多亿元,涉足重组并购、资产管理、证券销售、项目融资、短期融资券、资产证券化、衍生产品等多项投资银行业务领域。不仅大型银行在积极拓展投资银行等综合化经营业务,招商银行、中信银行、民生银行、兴业银行、北京银行、南京银行等中小银行,也在积极拓展投资银行等综合化经营业务,而且随着经营环境的宽松和自身实力的增强,投资银行业务领域还在不断得到拓展。中国有关监管机构就银行试点保险公司达成共识,并明确首先在四家大型银行进行试点。

    数据来源:各家银行年报。因数据口径可能存在不一致,仅供参考。

图五.JPG

    图5 三大银行2008年投资银行业务收入

    在境外,中国银行、建设银行、工商银行、交通银行、光大银行等在内的国内银行,均已借助在香港设立全资子公司的形式,进行了海外投资银行业务的拓展。中国银行旗下的中银国际已经成为目前香港主要证券经纪商之一,拥有包括新股融资、配售、全球期货以及二级市场配售等一系列的业务。建设银行旗下的建银国际尽管起步相对较晚,但其拥有的投资银行产业链却是目前香港中资投资银行中最完善的一个,覆盖IPO整个环节,以及企业融资、兼并收购、直接投资、资产管理、证券经纪、结构性融资等多种业务。

    表3 四大国有控股商业银行旗下主要非银行金融机构

    表三.JPG

    数据来源:各家银行年报。

    我国商业银行尝试综合经营时间并不很长,与美国等发达国家相比,在金融发展水平上有较大差距。我国资本市场发展程度较低,直接融资比例还不到20%,市场潜力巨大。随着全球一体化进程,国内银行必然面对国外大型综合经营金融公司的竞争,主客观上都会要求国内大型银行机构逐步涉入投资银行领域。因此,中国商业银行综合经营的趋势是作为中国金融业一种规律性的发展方向,并不因金融危机而发生根本转向。但另一方面,本次美国金融危机确实也使国内商业银行清晰认识到:是分业还是混业,关键是选择好适应自身的经营模式,能否提高商业银行的核心竞争力,能否提高控股公司的资本收益率,能否有效控制风险并确保控股公司稳健经营。从目前情况来看,商业银行比较合理的经营模式,是以大型商业银行为主导的在严格资本独立情况下的金融控股模式,并且,简单化的综合经营是主要发展方向。金融控股集团整体上所追求的依然是成为主营业务突出、专业优势明显、经营特色鲜明的金融服务机构,而不是无所不包、无所不能的缺乏有效整合的低效大卖场。

    三、国际化步伐仍是大趋势

    为降低对单一经济体的依赖,分散系统性分险,适应国际竞争需要,加强全球资源配置,我国商业银行随着资本实力的增强,国际影响力的扩大,风险管理能力的提升,以及中国企业加速走向国际市场等,不断加快海外市场拓展步伐。除工商银行、农业银行、中国银行、建设银行、交通银行等大型商业银行加快国际市场拓展外,招商银行、民生银行、中信银行等股份制商业银行不断涉足海外市场。截至2008年底,5家国有控股及国有商业银行 共有78家一级境外营业性机构;6家中资银行控股或参股13家境外金融机构;中资银行海外机构总资产约在2万亿元人民币。

    2007年下半年开始的次贷危机以及后来演变成的金融危机,给中国海外投资造成了巨大损失,如中国国际投资公司投资于美国黑石,平安保险投资于富通集团,中国的QDII等,在一定程度上影响了中国商业银行此前的海外投资并购热情,2008年下半年以后,中国商业银行海外拓展步伐有所放缓。但长期看,中国商业银行的海外投资步伐还会加快,投资广度和深度仍会不断扩大,但在时机把握和操作模式上会有所变化。

    到2008年底,中国商业银行海外资产和营业收入占比依然较低,说明中国商业银行国际化还处于初级甚至起步阶段。2008年,工商银行、中国银行、建设银行、交通银行四大上市商业银行境外资产为15320.85亿元,比2007年增长了5278.1亿元,增幅28.01%。四大上市商业银行海外营业收入为585.9亿元,因金融危机影响比2007年下降了63亿元,占四大行全部营业收入比重仅为6.64%。其中,除中国银行海外营业收入比重在16%以上,其余三行均在3%以下。与国际许多大型银行相比,我国商业银行海外市场拓展不足情况,不仅体现在海外收入占比较低且主要来自于港澳地区外,还体现在我国商业银行海外经营收入获得主要是依靠海外分支机构设立上,这与国际先进银行海外收入占比一般在40%以上、主要依靠国际并购发展壮大获得收入相比也有着相当的不同。

图六.JPG

    数据来源:各家银行年报。

    图6 四大上市商业银行境外资产规模

图七.JPG

    数据来源:各家银行年报。

    图7 四大上市商业银行境外营业收入占各自营业收入比重

    表4  中国商业银行主要境外并购及分支机构设立行为

表四.JPG

        数据来源:各家银行年报及相关资料。

    中国企业走出去的战略是参与国际新竞争的必然选择。面对全球经济加速融合,我国商业银行出于长远战略发展需要,以及深入推进经营战略调整,为客户提供更全面、更优质的境内外一体化金融服务的需要,掌握时机追随产业扩张潮流重新进行全球布局,审慎推进海外战略成为中国商业银行乃至中国整体经济发展的不二选择。因此,海外战略正成为越来越多的国内金融机构的发展战略的重要组成部分。在地域拓展上,除港澳地区外,也加快了海外其他地区特别是欧美市场的拓展。在进入方式上,除海外分支机构设立外,并购已经成为中资银行海外市场拓展的重要选择。

    四、不断深入推进内部整合

    中国商业银行不仅加快国际化和综合化经营步伐,与此同时根据发展战略和市场定位,针对客户需求,在内部架构、业务运营模式等方面,大力推进内部整合,核心竞争力得到不断增强。

    一是在股权结构多元化基础上,公司治理已进一步完善。股改上市消除了制约中国商业银行内部治理的重大根本性制度缺陷,"三会"之间各司其职、有效制衡、协调运作的治理架构普遍建立;董事会下设了多个专业委员会,专门负责银行的战略发展、风险管理、审计、关联交易、人事提名等重大事项;建立了独立董事制度,引入中外专家担任独立董事,经营管理决策的科学性不断提高。董事会合理赋予管理层经营自主权,提高了银行整体的市场反应能力。2008年各商业银行在已有基础上进一步改善和加强了公司治理机制,完善了公司治理的基础性制度,如公司章程以及"三会"的议事规则、对外信息披露机制等。

    二是组织架构坚持市场化导向,积极建设流程银行。中国商业银行不断缩短管理层次,加大管理半径,按照扁平化、集中化、专业化的市场方向进行组织结构设计;加强条线管理,逐步实现公司、个人金融、资金、投资银行的专业垂直运营。信用卡中心、稽核中心、单证审核中心、资金清算中心、个人贷款中心、离岸业务、金融市场业务、电子银行、软件开发、电话客服中心等在部分银行相继分离出来。而在组织架构调整中,打破职能部门界限,嵌入流程银行理念,逐步以"流程导向"替代原有的"职能导向"。如,建设银行和美国银行合作引入六西格玛对业务流程进行的改进等。

    三是注重人才队伍建设,优化激励约束机制。高素质的专业人才队伍建设已经成为商业银行核心竞争力的重要内容之一。中国商业银行通过大力推行员工培训、深造计划以培养内部人才,为员工制定明确的职业发展规划,有目的、分阶段地培育各种类型的高素质人才,实现人员结构优化;积极改革完善人力资源管理和激励机制以吸引外部人才,实行差异化薪酬政策,采取灵活的晋升机制,实施高层人员的长期激励机制;注重员工福利与人文关怀,激发员工主人翁意识等,以吸引和留住人才。

    四是广泛运用信息科技,技术水平日益接近国际水平。电子信息技术在银行业领域的广泛应用,突破了商业银行传统经营边界,带来商业银行革命性变化。从某种意义上讲,信息技术也是商业银行的第一生产力。中国商业银行深刻认识到夺取这一制高点的战略意义,不断投入巨资进行信息技术升级换代。除核心应用系统外,各家银行不断开发、运用和完善各个子业务系统,大型银行甚至构建了全球一体化的业务和信息IT运行网络,同时搭建了跨越银行、证券、期货、保险等不同市场的IT连接平台。尤其是电子银行的信息技术方面,中国商业银行与国际大银行几乎没有差距,甚至某些方面还领先,如电话银行。而在风险管理方面,基于IT支持的风险内部评级法在四家国有控股商业银行和部分中小股份制银行已开始在部分业务领域实施和完善。此外,构建数据仓库基础数据平台,推进数据集市整合改造,也正纳入各家银行的信息科技规划当中。

    五、大力强化客户服务能力建设

    商业银行要提高自己的盈利水平,就必须不断提高对客户服务能力,根本落脚点就是以合适的成本通过客户喜欢的方式把合适的产品提供给目标客户。中国商业银行此前存在着对客户服务理念淡薄、金融产品单一、营销渠道狭窄等诸多不足,在经过近几年大力推进客户服务能力建设后,已大为改善。

    一是经营管理理念革新,客户为上理念深入扎根。市场化意识不断得到加强,众多商业银行以国际一流银行为标杆,将股东意识、客户意识、风险意识、竞争意识和盈利意识,日渐融入日常经营管理。从过去追求规模和市场占有率,向追求股东价值及持续竞争优势建设转变;从提供单一化产品,向提供多元化服务转变;从以自我为中心,向以客户和市场为中心转变;从粗放式管理,向审慎化经营转变。例如,建设银行每推出一项个人新产品前,就有一套专门流程来让客户体验,让客户来对产品进行评价。

    二是差异化策略显现,多样化产品、服务更加明显。中国商业银行逐步从同质化竞争走向差异化、个性化、特色化的竞争,更加重视自身独特竞争优势的培育、巩固和发挥,不断加强自身品牌建设,以特取胜成为众多商业银行尤其是中小股份制商业银行发展的基本策略。而随着各家商业银行特色服务和产品的不断涌现,我国银行业的金融产品和服务整体上呈现出"百花齐放,百家争鸣"的多样化趋势。如南京银行的"中小企业银行,市民银行"定位,工商银行、建设银行"国际一流大型商业银行"的定位,招商银行"国内最好个人零售银行"定位,北京银行"环渤海区域银行"定位,等等。

    三是金融创新不断涌现,多渠道服务体系日趋完善。中国商业银行创新意识不断增强,创新已成为业务发展的重要推动力。在业务创新领域上,已覆盖银行资产业务、负债业务和中间业务各个层面;在金融产品设计上,跨越银行、证券、保险、信托等各个金融子市场以及境内外不同市场;在金融产品种类上,有贸易融资、中小企业贷款、第三方存管、企业年金、个人贷款、信用卡、黄金买卖、基金买卖、理财产品、QDII等。多渠道服务体系逐步创建和整合、网点转型已经基本覆盖全国,效率大为提高;电子银行呈现爆炸式增长,大有超越物理渠道之势。据不完全统计,2008年,网上银行、电话银行、手机银行以及电子自助设备的交易规模达到500万亿元左右,占全部银行交易的40%左右。其中,网上银行交易额达到410万亿元左右。

    六、资本运作行为更为普遍

    2008年金融危机导致全球金融机构的大范围整合,市场格局发生深刻变化,全球金融集中度更为提高。随着国内监管环境不断宽松,资本实力的不断增强,除依靠自身内涵式发展,中国商业银行通过行业整合寻求跨越式外延发展也日益普遍。2006年以来,中国银行业并购涉及的累计金额约在1000亿元人民币左右。

    从并购的主体看,大型商业银行占据了主导地位,中小型商业银行也开始逐步活跃。如四大国有控股商业银行近两年的并购涉及金额达到了650亿元人民币左右,全国性中小股份制银行并购金额约在350亿元,城市商业银行并购金额约在5亿元左右。值得提出的是,全国性中小股份制银行频频入股或是并购异地城市商业银行。例如,招商银行入股台州银行、兴业银行入股九江银行、浦发银行入股莱芜商业银行。

    从并购的区域看,境外并购大幅增加。大型商业银行由于规模和资本实力较强,受内部利益驱动和外部环境影响,基本是国内和国际两线并购,尤其海外并购比较强烈。如四大国有控股商业银行近3年的海外并购涉及金额约610亿元人民币,而同期国内并购金额仅在40亿元人民币左右。此外,全国性中小型商业银行中的招商银行、中信银行、民生银行资产规模也已经超过万亿,近年来的海外并购意识和行为大为增加。

    表5 2007年和2008年中国商业银行主要并购案例

表五.JPG

    数据来源:根据相关资料整理。

    中国商业银行国际战略主要是提升自身全球一体化服务的能力。近两年四大国有控股商业银行中,除中国银行并购新加坡飞机金融公司属于跨银行业并购外,工商银行并购澳门诚兴银行,并购南非标准银行和并购工银亚洲,以及建设银行并购美银亚洲都是属于银行业并购。而在国内,金融租赁公司,信托公司等非银行金融机构则是主要被并购的对象,说明大型商业银行境内并购的主要目的仍是搭建综合化经营平台。

    七、拓展农村金融服务领域

    针对中国农村金融服务严重不足的现状,为更好地支持中国新农村建设,中国银监会于2006年底允许境内外银行资本、产业资本、民间资本,到农村地区投资、收购、新设银行业金融机构,村镇银行应运而生。2006年12月中国银监会放宽农村银行业金融机构准入政策;2007年3月首批村镇银行在国内6个首批试点省份诞生,主要设立者为农村商业银行;2007年12月首家外资村镇银行成都汇丰村镇银行开业。截至2008年底,全国范围内已成立村镇银行约89家,基本都分布在中部和西部地区。

    除农村商业银行和部分外资银行外,中国大中型商业银行同样响应号召,陆续已有多家参股或控股村镇银行。2008年8月18日,由中国农业银行作为发起人设立的两家村镇银行在湖北省和内蒙古自治区同时开业,开创了我国大型商业银行发起设立村镇银行的先河。9月,交通银行大邑交银兴民村镇银行开业。12月9日,由中国建设银行发起设立的村镇银行―湖南桃江建信村镇银行股份有限公司正式开业。大型商业银行资金回流农村,对于减弱城乡差距扩大趋势,加大新农村建设,促进"三农" 发展,强化农村金融服务和农村金融供给,优化资源配置具有积极的作用。而广阔的农村金融市场同样也为银行业金融机构的未来发展,带来良好机遇和业务新增长点。

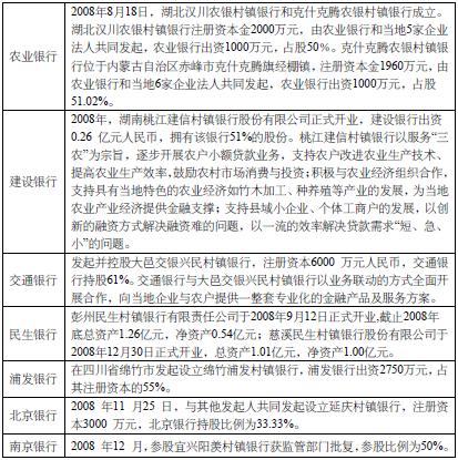
    表6 2008年部分商业银行设立村镇银行情况

表六.JPG

    数据来源:各家银行年报及相关资料。

    八、更多关注社会责任

    国内外的实践证明,商业银行也必须尽其所能承担起应有的社会责任,并由此构建一个被广大社会公众所理解和承认的宏观社会经济环境,商业银行才能保持长期持续健康稳定的发展和增长。为此,中国银监会先后出台了《节能减排综合性工作方案》、《节能减排授信工作指导意见》、《关于加强银行业金融机构社会责任的意见》等企业社会责任指引文件,引导商业银行切实履行自己的社会责任。

    在国际公约及银监会相关精神的指引下,随着科学发展观的贯彻落实和企业治理机制的完善,我国商业银行在追求经济效益,兼顾国家、客户、股东和员工利益的同时,主动关注社会发展问题,积极倡导和响应"绿色银行"理念,支持教育、体育、灾害回应、扶贫救困等社会公益事业的发展,发挥良好企业公民应有的作用。自2006年6月浦发银行发布《浦东发展银行企业社会责任报告(1993-2005)》以来,包括工商银行、中国银行、建设银行、交通银行等在内的我国各主要商业银行都先后发布了各自的企业社会责任报告。2008年,国内先后遭受到了两次严重自然灾害,世界经济也因金融危机而下滑,我国商业银行继续保持了有责任的社会公民形象,采取多种措施在保持自身正常持续运营的同时,对企业社会责任倾注了较大关注。

    一是积极支援灾区建设,保障奥运金融服务。年初我国南方遭受罕见的雨雪冰冻灾害,5月12日四川汶川发生7.9级地震。中国商业银行表现出了强烈的社会责任感,在"5·12"特大地震发生后不到十日内,即累计捐款超过8亿元。同时,各家银行积极出台支持灾区灾后重建的金融服务政策,开启抗震救灾"绿色授信通道",仅仅截至到2008年6月29日,银行业金融机构就已向四川受灾地区发放救灾及灾后重建贷款446.08亿元。奥运期间,中国各商业银行根据客户需求特点,通过规范业务处理和客户服务流程,调整自助设备布局,提供外语语音电话服务,完善风险防范机制和应急处理等措施,全力保障了奥运期间金融稳定运营。

    二是坚持信贷环保取向,大力倡导"绿色家园"。把建设"绿色信贷"银行作为一项长期经营发展战略,确保信贷资金项目和客户均符合国家环保要求,不对国家明令禁止、不符合环境保护规定的项目和企业发放贷款,加大对节能减排的信贷支持力度,从制度上明确将能耗和环保指标作为授信取舍的重要标准,倡导和响应"绿色银行"理念。

    三是反商业贿赂和反洗钱,推进诚信体系建设。整改和纠正经营管理中违反商业道德和市场规则的不正当交易行为,构建治理商业贿赂的长效机制;根据《中华人民共和国反洗钱法》和人民银行相关制度,及时调整、修订、颁发反洗钱相关内控制度,加强跨境资金流动监管,开发反洗钱"黑名单"检索系统、反洗钱可疑交易监测系统,完善反洗钱大额交易报告系统。

    四是支持教育文体事业,促进社会全面发展。通过向中国教育发展基金会、中国青少年发展基金会、中国儿童少年基金会、高等院校、贫困落后地区教育、上海世界夏季特殊奥运会、世博会中国国家馆项目、炎黄艺术馆、大型体育赛事等进行资金捐赠、实物捐赠和赞助,加强助学贷款业务开展等方式,支持教育和文体事业发展。据不完全统计,2008年中国商业银行在此方面的各类资金捐赠总额在4.5亿元人民币左右。

    五是开展扶贫、慈善和救灾活动,共建和谐社会。向中国残疾人福利基金会、各种形式"爱心行动"和慈善总会进行各种捐赠,向中国扶贫开发协会捐助,加大对不发达地区和贫困山区投入,支持道路修建、饮水工程、种植等扶贫项目,为扶贫地区创造致富条件,向中国妇女发展基金会捐赠专项资金,资助因公牺牲、伤残以及在一线表现出色但家庭经济困难的军人、公安干警的妻子和母亲,对四川、湖南、贵州、重庆等灾区进行援助和救助等。

    六是重视员工权利及职业发展,强调共同成长。健全和完善职工代表大会制度,建立职工监事制度、推行行务公开,保证员工行使民主管理和监督权利,完善员工福利和困难员工救助机制,加大员工培训力度,丰富员工业余生活,组织员工定期进行身体健康检查,实施多样化激励计划和个性化职业发展规划,关心员工的成长和发展,把员工视为企业最宝贵的财富,尊重员工、关爱员工,致力于为员工搭建广阔的发展平台。

纪检举报受理须知
       一、受理范围:
       1.对中国银行业协会党组织、党员违反政治纪律、组织纪律、廉洁纪律、群众纪律、工作纪律、生活纪律等党的纪律行为的检举控告。
       2.对中国银行业协会工作人员不依法履职,违反秉公用权、廉洁从政从业以及道德操守等规定,涉嫌贪污贿赂、滥用职权、玩忽职守、权力寻租、利益输送、徇私舞弊以及浪费国家资财等职务违法犯罪行为的检举控告。
       3.中国银行业协会党员对党纪处分或者纪律检查机关所作的其他处理不服,提出的申诉。
       4.中国银行业协会工作人员对涉及本人的处理决定不服,提出的申诉。
       5.对中国银行协会党风廉政建设和反腐败工作的意见和建议。
       二、根据《纪检监察机关处理检举控告工作规则》、《中国共产党纪律检查机关控告申诉工作条例》等有关规定,检举、控告、申诉人在检举、控告、申诉活动中必须对所检举、控告、申诉的事实的真实性负责。接受调查、询问时,应如实提供情况和证据。如有诬陷、制造假证行为,必须承担纪律和法律责任。
       三、纪检机关提倡实名举报(请提供真实姓名、身份证号和准确联系方式等内容)。
       涉及受理范围内事项可通过中央纪委国家监委举报网站(www.12388.gov.cn)或举报电话(12388)反映,也可通过以下中国银行业协会举报方式反映。
纪检举报
纪检举报来信请寄:
北京市西城区月坛南街1号院5号楼15层中国银行业协会纪委办公室
群众来信(收) 邮编:100045
纪检举报来访请至:
北京市西城区月坛南街1号院5号楼15层中国银行业协会纪委办公室
信访投诉
单位:
中国银行业协会
通信地址:
北京市西城区月坛南街1号院5号楼
邮政编码:
100045

学习贯彻党的二十大精神

关闭

学习贯彻中央金融

关闭

深入实施四新工程

关闭

银行业专业人员职业资格考试

关闭

银行业专业人员在线教育

关闭

中国银行业杂志

关闭